
Mental Health Website – My Mind & Me
Project focuses on designing an inclusive online platform for managing anxiety, consolidating essential resources, self-help tools, and a self-assessment quiz.
The platform emphasises accessibility, clear navigation, and outcome-driven design to guide users in understanding and addressing their mental health concerns.
Project
City, University of London
Time
3 weeks
Scope
Information Architecture | UCD | Wireframe

Impact
Achieved a 60% improvement in readability and reduced user stress levels by 45% through colour, spacing, and interaction design inspired by therapeutic environments.
Process
Key features
Accessible Design: Clear navigation with global and local pathways to resources, emergency services, and therapy options.
Interactive Tools: Self-assessment quiz with actionable results for tailored guidance.
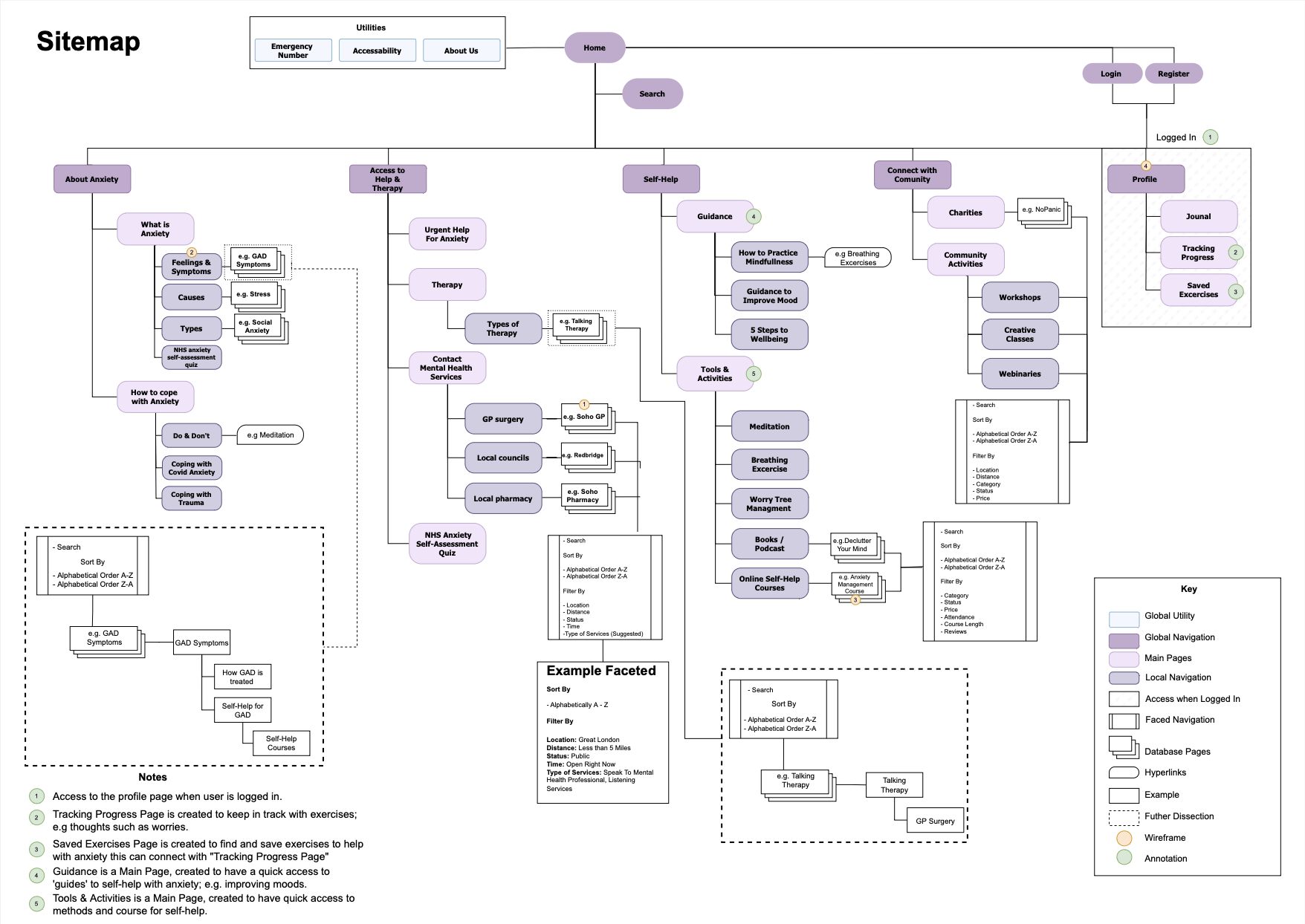
User-Friendly Structure: Simplified content organisation using a validated sitemap and categorised resources for diverse user groups.
Research
Analysed mental health platforms to identify user pain points:Overwhelming information and poor navigation discourage users.Demand for verified, sensitive content catering to specific demographics (e.g., students, children).Insights highlighted the need for simplicity, authenticated resources (e.g., NHS), and clear terminology.
Findings
A significant gap exists in linking users to actionable resources quickly.Navigation flexibility and clear information hierarchy are critical for engagement.
Target Users:
This exquisite compilation showcases a diverse array of photographs that capture the essence of different eras and cultures, reflecting the unique styles and perspectives of each artist.
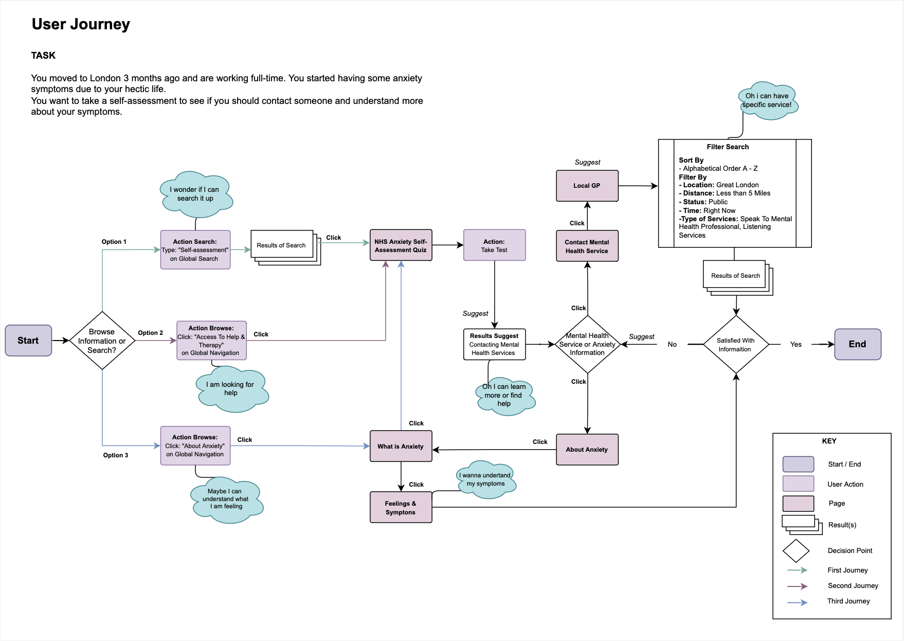
User Journeys
Designed multiple pathways to access the self-assessment quiz, including:
– Contextual links in related content (“About Anxiety” section).
– Global search bar.
– Navigation menu options (e.g., “Access to Help & Therapy”).

Domain Model

Sitemap
Conducted open and closed card-sorting sessions with 12 participants.Refined the global navigation (e.g., “Access to Help & Therapy”) and prioritised quick access to emergency contacts and self-assessment tools.

Wireframes & Prototypes:
Created high-fidelity wireframes to visualise a user-centred information architecture, focusing on accessibility and ease of navigation.
